长者专版
九龙坡区2025年第二批“九龙好人”评选情况公示
为大力培育和践行社会主义核心价值观,发挥先进典型在公民道德建设中的示范引领作用,根据《重庆市九龙坡区“九龙好人”推荐评选办法(试行)》相关要求,区委宣传部开展2025年第二批“九龙好人”评选活动。
为体现公开、公平、公正原则,充分发扬民主,广泛听取意见,主动接受监督,保障群众知情权、参与权和监督权,现将2025年第二批“九龙好人”评选情况予以公示。
公示期为5个工作日,从2025年11月19日—11月25日。如有不同意见,可在公示期内以书面、电子邮件、来访等方式向区委宣传部反映。反映形式为信函、电话、来访,信函以到达日邮戳为准。反映情况须实事求是,提供具体线索或事实依据。以单位名义反映情况的材料需加盖单位公章,以个人名义反映情况的材料应署实名,并提供联系电话。
中共重庆市九龙坡区委宣传部
2025年11月19日
(联系人:徐老师;联系电话:68788801;电子邮箱:14755294@qq.com)
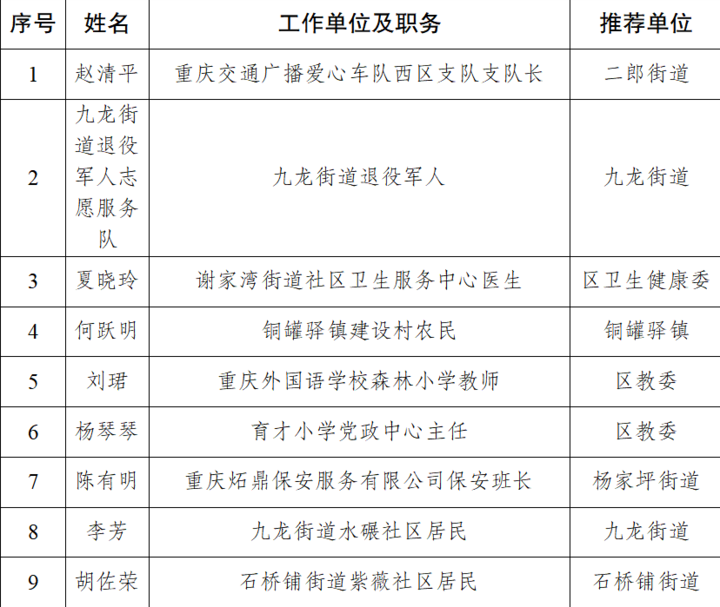
2025年第二批“九龙好人”
拟评选对象名单



重庆市九龙坡区人民政府版权所有 重庆市九龙坡区人民政府办公室主办 地址:杨家坪西郊路27号
政府网站标识码:5001070001 ICP备案编号: 渝ICP备14002057号 渝公网安备 50010702501964号
